Britain·伟德bv1946|品牌官网
公司概况
公司简介
管理团队
组织架构
企业文化理念
发展历程
企业荣誉
新闻中心
公司要闻
动态速递
公示公告
核心业务
产品展示
技术研发
党的建设
党建工作
群团活动
公示公告
企业文化
媒体报道
员工风采
员工天地
微电影
学习专栏
联系我们
联系方式
在线地图
新闻中心
公司要闻
动态速递
公示公告
您的位置:
首页
> 新闻中心 >
公示公告
公示公告
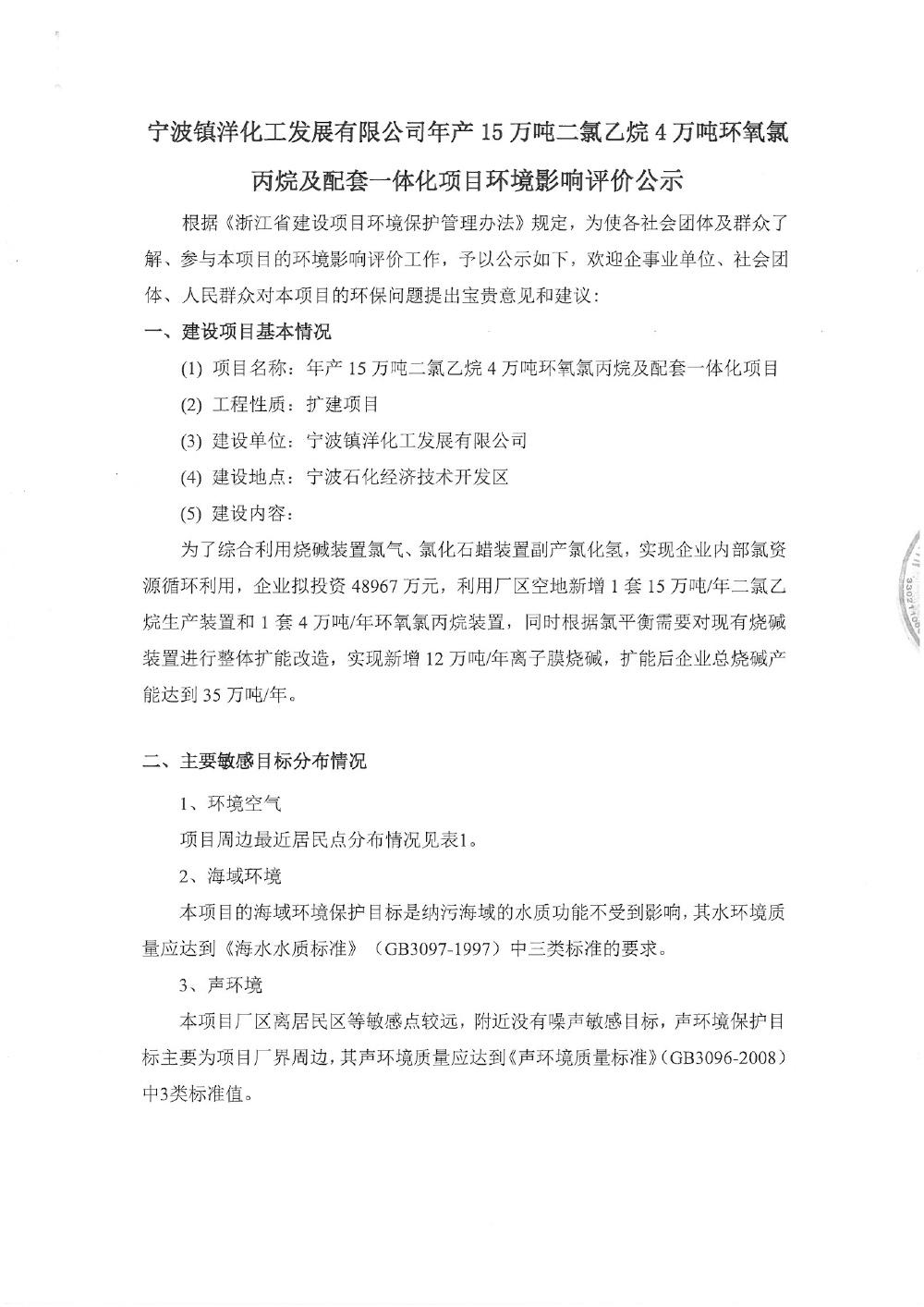
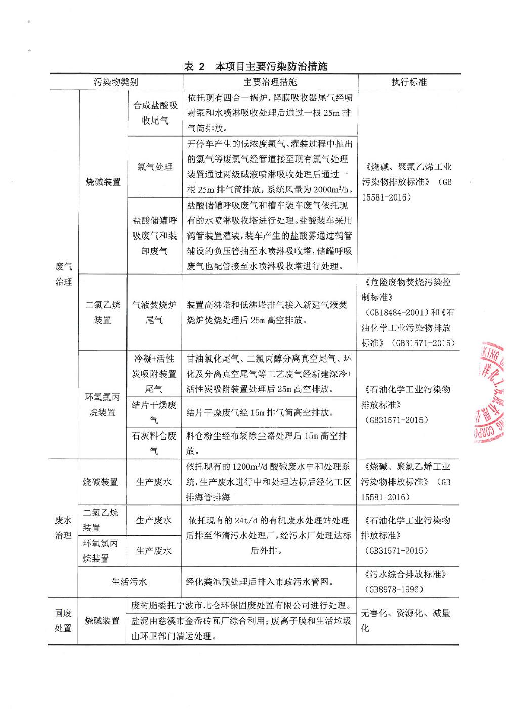
宁波镇洋化工发展有限公司年产15万吨二氯乙烷4万吨环氧氯丙烷及配套一体化项目环境影响评价公示
来源:
发布日期:
2018-09-06
点击次数:
2949